大同一期光伏发电领跑基地运行监测月报发布 各大企业表现如何?





逆变器效率监测:根据大同基地招标文件规定,基地所用逆变器最高转换效率不低于99%。先进技术微型实证平台中,华为、阳光电源、科士达、台达、特变电工各逆变器厂家送检容量50kW组串式逆变器2台,组串式逆变器合计10台,无锡上能送检500kW集散式逆变器1台。其中,先进技术微型实证平台内华为SUN2000-50KTL-C1和阳光电源SG50KTL为大同光伏领跑基地内所用逆变器型号。选取大同基地先进技术微型实证平台各类型逆变器本月有效数据值,计算各类型逆变器最高转换效率,详见表4。

系统效率监测:本月大同基地各项目系统效率均值为81.61%,今年截至2月累计系统效率实测均值为81.93%。




五、总体评价
从总体运行情况来看,本月大同基地各项目平均斜面辐射量为153kWh/m2,环比增长8.5%,基本符合项目设计预期。本月基地发电量较上月有所减少,总发电量为13152万千瓦时,环比增加8.4%,同比减少1.6%;今年截至2月累计发电量25289万千瓦时,同比减少0.3%。本月满负荷利用小时数平均为126小时,平均累计小时数243小时,同比减少0.3%。
从运行指标监测结果来看,基地单晶组件运行监测效率平均为17.04%,名义衰减率为2.78%;单晶组件实证监测效率均值为17.16%,名义衰减率为2.2%。多晶组件运行监测效率均值为16.14%,名义衰减率为3.18%;多晶组件实证监测效率均值为16.31%,名义衰减率均值为2.22%。逆变器最高转换效率均≥99%。各项目本月系统效率均值为81.61%,今年截至2月累计系统效率均值为81.93%。各项运行指标均基本满足领跑基地要求。
2月组件运行监测效率和实证监测效率均值较1月有小幅提升,名义衰减率均值较1月有小幅下降,主要是由于2月平均气温较1月偏低。建议持续加强组件名义转换效率和衰减率监测,不断积累监测结果和分析经验,更好地验证先进技术示范效果。
六、重大事件
本月无重大事件发生
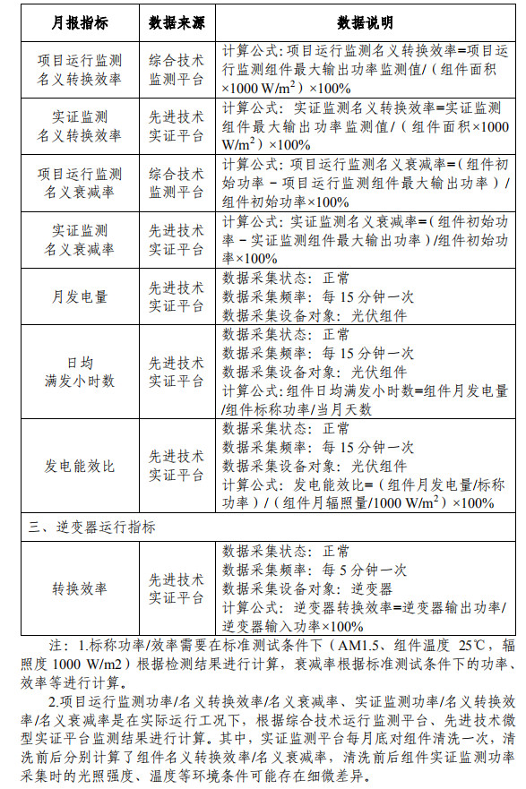
附件:月报数据说明
报告针对大同光伏领跑基地一期项目运行情况及关键设备运行指标进行了计算分析。其中,项目运行监测数据来源于中国水利水电建设工程咨询有限公司的大同基地综合技术运行监测平台,实证监测数据来源于中国电力科学研究院的大同基地光伏先进技术微型实证平台。数据来源和指标计算公式详见附表



责任编辑:蒋桂云
-
【水电】小水电站基本知识
-
白鹤滩水电站大坝混凝土浇筑突破160万立方米
2018-06-01白鹤滩水电站 -
水电是能源革命主力军


